Law Enforcement
Tribal Police Department Service
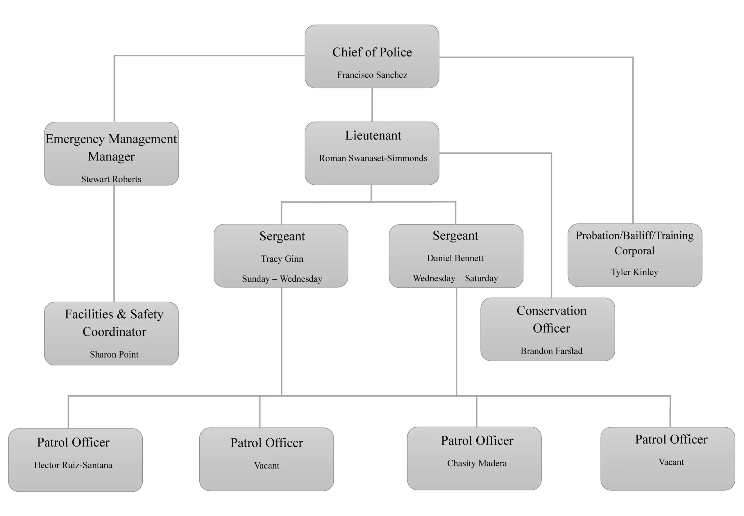
The Nooksack Tribal Police Department serves the entire Nooksack Tribe with law enforcement. The Tribal Police Department serves the Nooksack Reservation, Tribal Trust Land, Tribal Housing, Individual Tribal Trust Land and the Tribal Casino. The Nooksack Tribal Police Department includes a, Chief of Police, Lieutenant, two Patrol Sergeant, Training Corporal, Conservation Enforcement Officer, SORNA Officer and four Patrol Officers. Nooksack Tribal Police Department provides Law Enforcement services, 24 hours a day, seven days a week.
Nooksack Tribal Conservation Enforcement Officer, enforces Nooksack Tribal Ordinances, including but not limited to Hunting, Fishing and Shellfish. Nooksack Tribal Police Department has two Swift Water boats, for the river and shallow water, and a 29ft Safe Boat that is utilized through Puget Sound.
Nooksack Tribal
The Nooksack Tribal Emergency Management Department is now overseen by the Chief of Police, with the assistance of Emergency Management Manager and Facilities & Safety Coordinator. Both the Emergency Management Manager and Facilities & Safety Coordinator, are working diligently to ensure the Nooksack Tribe is prepared for all natural and man-made disasters.

Sex Offenders Registry
For more information about registered sex offenders that are monitored by Tribal Police and Whatcom Coounty, please go here:
Quick Contact Info
Call 9-1-1 if you need to report a crime in progress or require immediate officer assistance. Non-Emergencies:
For more information or to contact the Tribal Police Department,
Nooksack News & Updates
Upcoming Events
Facebook Updates
